Главная
Содержание
Карта
Онтокритика (блог)
Сделано в
проекте КОРНИ
для грамотной инженерии своей жизни:
Я — человек: самоизобретение, самопроизводство, самоэксплуатация. Онтокритика: прагматический инструмент себяведения, себявладения и себяделания
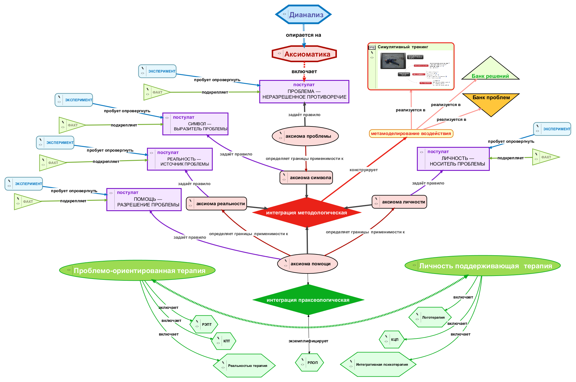
Аксиоматика дианализа — онтокарта (max)
Другие форматы онтокарты: (
vdk
), (
rdf
), (
png
).
Аксиоматика дианализа — онтокарта (mini)
.
Исходная онтокарта до редактирования в нескольких форматах (
vdk
,
png
,
rdf
), чтобы можно было сравнивать и видеть проделанную работу.
Обсуждение онтокарты в Facebook
.